Mmcs aux in possible?
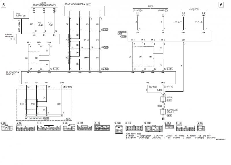
so i used pin 54 on the c104 and pins 31,32 and 40 of the c106
D122 connector is not present in the PHEV.
put video signal on 54 and video ground on 40: then messages video input on was shown.
i enabled aux button in the hidden service menu. when i selected aux on the mmcs with a connected video source there was a "humming"noise.
i also tried with the aux not selected.
Read somewhere that the aux input (where???) was not for video.
But if there is a specific line in the menu that says video in (n/a en ok when you connect) it must be possible?
D122 connector is not present in the PHEV.
put video signal on 54 and video ground on 40: then messages video input on was shown.
i enabled aux button in the hidden service menu. when i selected aux on the mmcs with a connected video source there was a "humming"noise.
i also tried with the aux not selected.
Read somewhere that the aux input (where???) was not for video.
But if there is a specific line in the menu that says video in (n/a en ok when you connect) it must be possible?
Thread
Thread Starter
Forum
Replies
Last Post
Doublecheese
Mitsubishi Montero & Montero Sport
40
Jul 27, 2020 07:57 AM
rzozaya1969
Mitsubishi Outlander
6
Dec 17, 2013 06:46 PM




